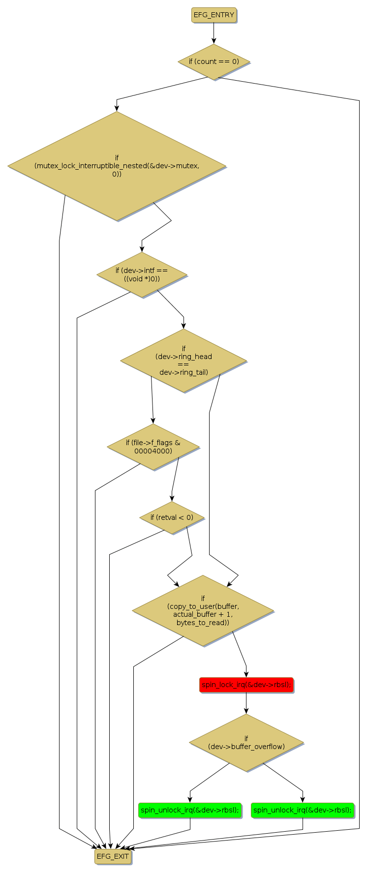
Instance Verification Kit (IVK)
spin lock @ [16935+26+/linux-3.19-rc1/drivers/usb/misc/ldusb.c]
Instance Signature: rbsl
|
The Matching Pair Graph:
|
|
Function Name
|
Control Flow Graph (CFG)
|
Events Flow Graph (EFG)
|
Source Correspondence
|
|
ld_usb_read
|
|
|
[15318+11+/linux-3.19-rc1/drivers/usb/misc/ldusb.c]
|